○常陸大宮市障害者の日常生活及び社会生活を総合的に支援するための法律施行細則
平成25年3月29日
規則第27号
常陸大宮市障害者自立支援法施行細則(平成18年常陸大宮市規則第43号)の全部を改正する。
(趣旨)
第1条 障害者の日常生活及び社会生活を総合的に支援するための法律(平成17年法律第123号。以下「法」という。)の施行に関し,障害者の日常生活及び社会生活を総合的に支援するための法律施行令(平成18年政令第10号。以下「政令」という。)及び障害者の日常生活及び社会生活を総合的に支援するための法律施行規則(平成18年厚生労働省令第19号。以下「省令」という。)に定めるもののほか,必要な事項を定めるものとする。
(介護給付費等の支給の申請等)
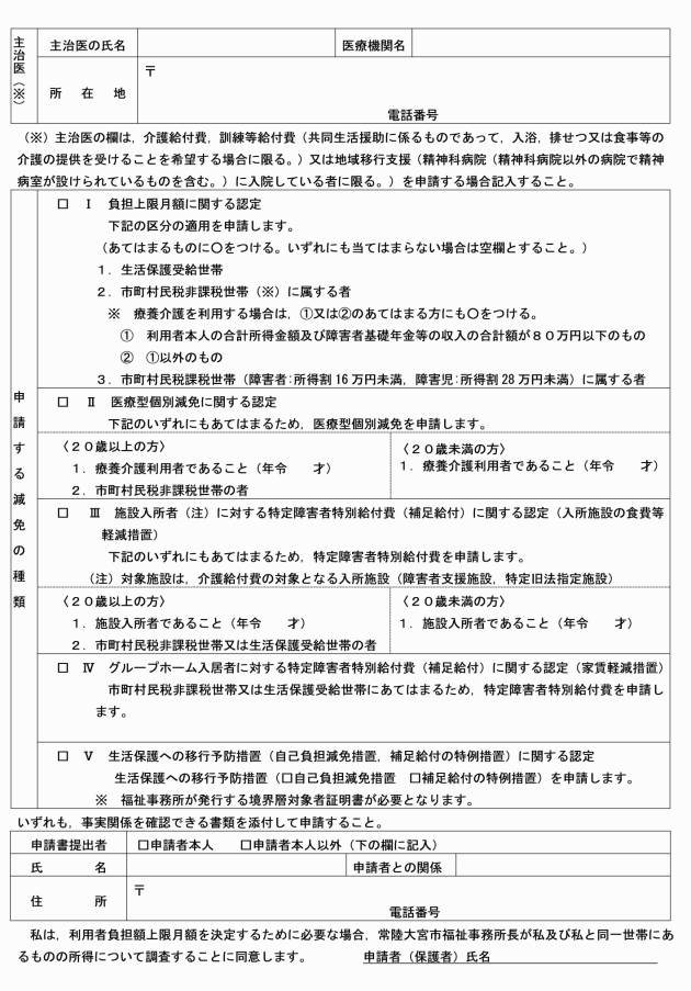
第2条 省令第7条第1項に規定する申請書は,介護給付費・訓練等給付費・特定障害者特別給付費・地域相談支援給付費支給申請書兼利用者負担額減額・免除等申請書(様式第1号)とする。
(認定調査員)
第2条の2 法第20条第2項前段の規定により調査を行う者(次項において「認定調査員」という。)は,保健又は福祉の事務に従事する職員で,都道府県が実施する障害支援区分認定調査員研修を修了した者とする。
2 所長は,認定調査員(法第20条第2項後段の規定により指定一般相談支援事業者等に調査を委託する場合は,同条第3項に規定する者を含む。)に障害支援区分認定調査員証(様式第5号の2)を交付するものとする。
(障害支援区分の認定)
第3条 政令第10条第3項の規定による通知は,障害支援区分認定通知書(様式第6号)とする。
(支給決定の変更の申請等)
第4条 省令第17条に規定する申請書は,介護給付費・訓練等給付費・特定障害者特別給付費・地域相談支援給付費支給変更申請書兼利用者負担額減額・免除等変更申請書(様式第7号)とする。
(障害支援区分の変更の認定)
第5条 政令第13条において準用する政令第10条第3項の規定による通知は,障害支援区分変更認定通知書(様式第9号)により行うものとする。
(サービス等利用計画案の提出)
第6条 所長は,法第22条第4項(法第24条第3項において準用する場合を含む。)の規定により,サービス等利用計画案の提出を求めるときは,サービス等利用計画案提出依頼書(様式第10号)により通知するものとする。
(支給決定の取消し等)
第7条 省令第20条第1項の規定による通知は,支給(給付)決定取消通知書(様式第11号)により行うものとする。
(申請内容の変更の届出)
第8条 省令第22条第1項に規定する届出書は,申請内容変更届出書(様式第13号)とする。
(受給者証の再交付の申請等)
第9条 省令第23条第1項に規定する申請書は,受給者証再交付申請書(様式第14号)とする。
2 省令第23条第3項の規定による受給者証の返還は,受給者証返還届出書により行うものとする。
(特例介護給付費等の支給の申請等)
第10条 省令第31条第1項に規定する申請書は,特例介護給付費・特例訓練等給付費・特例特定障害者特別給付費・特例地域相談支援給付費支給申請書(様式第15号)とする。
2 前項の申請書には,領収書及びサービス提供証明書を添付しなければならない。
(特定障害者特別給付費の支給決定の取消し)
第14条 省令第34条の6第2項の規定による通知は,支給(給付)決定取消通知書により行うものとする。
(指定特定相談支援事業者の変更の届出)
第23条 計画相談支援給付費の支給を受けている者が,指定計画相談支援の提供を受ける指定特定相談支援事業者を変更したときは,計画相談支援依頼(変更)届出書により所長に届け出るものとする。
(計画相談支援給付費の支給の取消し)
第24条 省令第34条の55第2項の規定による通知は,計画相談支援給付費支給取消通知書(様式第21号)により行うものとする。
(1) 政令第1条の2第1号に規定する育成医療(以下「育成医療」という。) 自立支援医療費(育成医療)支給認定申請書(様式第22号)
(2) 政令第1条の2第2号に規定する更生医療(以下「更生医療」という。) 自立支援医療費(更生医療)支給認定申請書(様式第23号)
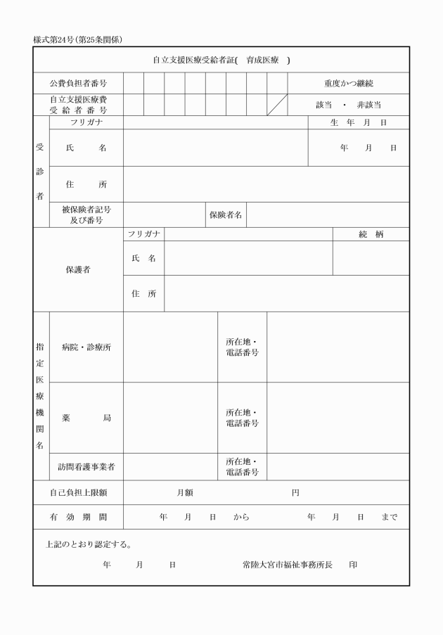
(1) 育成医療 自立支援医療受給者証(育成医療)(様式第24号)
(2) 更生医療 自立支援医療受給者証(更生医療)(様式第25号)
3 所長は,法第52条第1項に規定する支給認定を行わないことを決定したときは,自立支援医療費支給認定却下通知書(様式第26号)により申請者に通知するものとする。
(申請内容の変更の届出)
第26条 省令第47条第1項に規定する届出書は,自立支援医療受給者証等記載事項変更届(育成医療・更生医療)(様式第27号)とする。
(医療受給者証の再交付の申請)
第27条 省令第48条第1項に規定する申請書は,自立支援医療受給者証再交付申請書(育成医療・更生医療)(様式第28号)とする。
(支給認定の取消し通知)
第28条 省令第49条第1項の規定による通知は,自立支援医療費支給認定取消通知書(様式第29号)により行うものとする。
(高額障害福祉サービス等給付費の支給の申請等)
第29条 省令第65条の9の2第1項に規定する申請書は,高額障害福祉サービス等給付費支給申請書(様式第30号)とする。
(補則)
第30条 この規則に定めるもののほか,この規則の施行に関し必要な事項は,別に定める。
附則
この規則は,平成25年4月1日から施行する。
附則(平成26年規則第25号)
この規則は,平成26年4月1日から施行する。
附則(平成27年規則第15号)
この規則は,平成27年4月1日から施行する。
附則(平成27年規則第54号)
この規則は,平成28年1月1日から施行する。
附則(平成28年規則第103号)
この規則は,平成28年4月1日から施行する。
附則(平成29年規則第9号)
この規則は,平成29年4月1日から施行する。
附則(令和3年規則第35号)
この規則は,公布の日から施行する。
附則(令和3年規則第51号)
この規則は,令和3年10月1日から施行する。
附則(令和7年規則第25号)
(施行期日等)
1 この規則は,公布の日から施行する。
2 第1条の規定による改正後の常陸大宮市国民健康保険規則,第2条の規定による改正後の常陸大宮市児童福祉法施行細則,第3条の規定による改正後の常陸大宮市後期高齢者医療に関する条例施行規則,第4条の規定による改正後の常陸大宮市障害者の日常生活及び社会生活を総合的に支援するための法律施行細則及び第5条の規定による改正後の常陸大宮市母子保健法施行細則(第12条の規定を除く。)の規定は,令和6年12月2日から適用する。









































